下载之后,是这三个压缩包,先解压,解压之后,打开这一个“黑沙管理器”

不要放到中文目录。

先点启动服务,然后,输入用户名,密码,登录即可。(输入就等于是注册了。自己记住就行。)
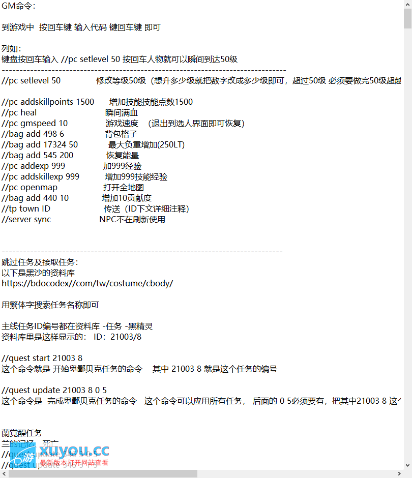
窗口中有设置GM功能(GM账号可以再游戏里输入命令发物品等非常方便,按提示设置就可以)
清凉补丁(不穿,很凉快,就是那个补丁,左键打补丁,右键取消补丁)。操作是注意看提示。

到这里就启动教程就结束了。如果遇到启动不了的,注意看错误提示。
比如,不允许带中文目录。把它解压到非中文目录中打开游戏。找不到dll文件那是缺少系统组件,安装系统运行库,再教程工具文件夹里,自己打开安装就可以。
局域网的设置方法:
服务端 (类似以下地址,这只是个例子)
你自己的盘:\Black2508\Server\gameserver\bin\configs ,找到network.properties,server.properties
你自己的盘:\Black2508\Server\loginserver\bin\configs 找到 network.properties
服务端就这三个,右键记事本打开,里面的IP改成你局域网IP
你自己的盘:\客户端,Client 里面 找到 service
各种代码,补丁,修改器,捏脸数据什么的都在教程工具文件夹,自己研究吧。



